由于石墨烯基材料(GRMs)的生物相容性和高運載能力,它可能代表了一種理想的大腦輸送系統。石墨烯基材料到達大腦的能力主要是在體內進行的調查,并突出了一些爭議。在此,我們采用了兩種復雜性不斷增加的體外BBB模型來研究與氧化石墨烯(GO)和幾層石墨烯(FLG)的仿生相互作用:二維小鼠Transwell模型,然后是三維人類多細胞集合體,以模仿體內結構的復雜性和細胞間的串擾。我們開發了特定的方法來評估GO和FLG在無標簽方式下的轉移,以及一個適用于任何納米材料的平臺。總的來說,我們的結果顯示這兩種GRM具有良好的生物相容性,不影響屏障的完整性和功能。充分分散的GO和FLG亞群被內皮細胞積極吸收;然而,這種轉移被認為是一種罕見的事件。

圖1. 接觸GRM后BBB特性的描述。暴露于10μg/mL的GO(A)或FLG(B)48小時后,在玻璃蓋玻片上播種的bEnd.3單層細胞中,ZO-1(綠色)的免疫熒光染色的代表性共聚焦圖像。Hoechst染料用于核子的可視化(藍色)。GRM顆粒在光反射模式(LR)模式下是可見的(粉紅色)。BF表示亮場圖像。比例尺。50μm。(C)暴露于10μg/mL的GO和FLG 6、24和48小時后的TEER值。對于每個時間點,其值都被歸一化,并以平均值±SD表示(n=9個獨立的制備)。(D)暴露于10μg/mL的GO和FLG 6和48小時后,FD4的表觀滲透性(Papp,%)。沒有細胞的Transwell(空)的Papp表示為100%,數值相應地被歸一化。數值表示為平均值±SEM(n = 3)。

圖2. GO和FLG的攝取動力學和內化途徑。代表性的TEM顯微照片顯示GO(A)和FLG(B)薄片在bEnd.3細胞中的細胞內化。在左邊的低倍顯微鏡照片中,N表示細胞核。(C) GO和FLG(10 μg/mL)在bEnd.3細胞單層中暴露于這些材料2、6、24和48小時的吸收動力學。數據表示為平均值±SEM(n = 3個獨立制備)。*p < 0.05, ***p < 0.001, 非配對學生t檢驗。在沒有或存在不同的內吞作用抑制劑(CPZ、CYTD、NOC)的情況下,暴露2小時后細胞對GO(D)和FLG(E)(10 μg/mL)的吸收。平均數±SEM,n = 3。** p < 0.01, ***p < 0.001, 單向方差分析/Tukey檢驗。所有攝取量的測量是由SSC在流式細胞儀中完成的,并在未處理的細胞(CTRL)上進行歸一化處理。

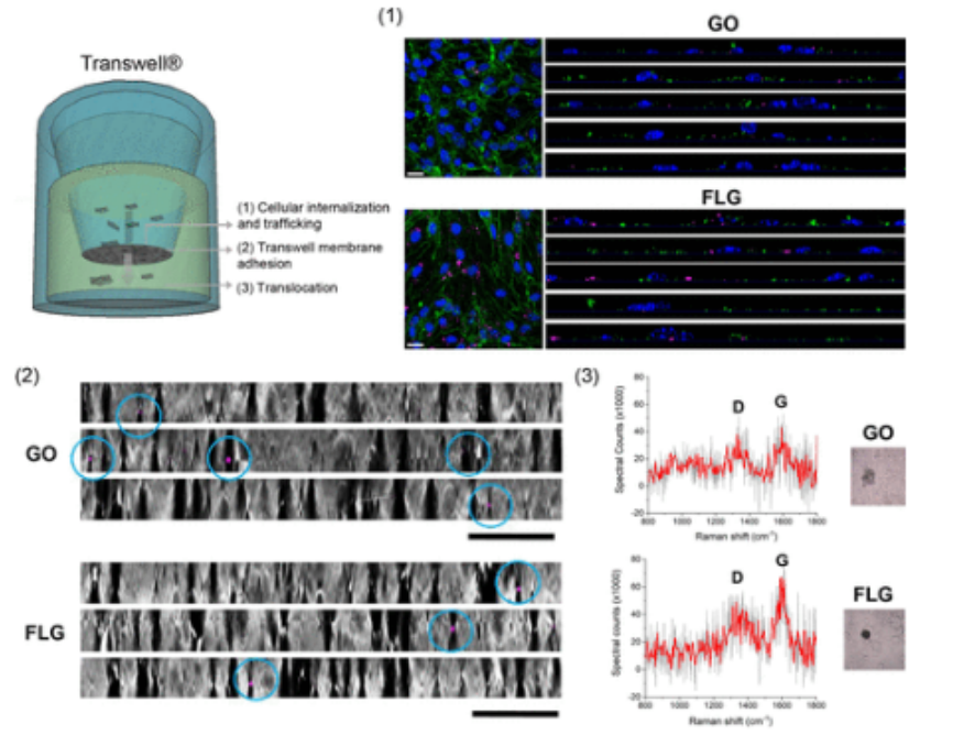
圖3. GO和FLG在bEnd.3細胞單層上的轉位。(A) 兩種GRM片穿過二維BBB模型的過程示意圖。(B)用10μg/mL的GO或FLG培養24小時的bEnd.3細胞的代表性共聚焦XY平面和Z投影。細胞用Hoechst(細胞核,藍色)和ZO-1抗體(綠色)進行染色。比例尺。50μm。(C)去除細胞后的Transwell膜(BF)的代表Z投影圖。一些GO和FLG的片狀物在膜上易位,可見粉紅色(LR模式)。比例尺:20μm。(D)基底層餾分的分析:基底層餾分中發現的石墨烯團塊的代表性拉曼光譜和相應的樣品區(插圖中的BF圖像)。

圖4. 與線性彎曲、Hencky解和FvK模型相比,GPH膜相對于徑向位置的偏轉。(a) 254 nm的膜厚加壓至ΔP=21 kPa。(b) 夾緊膜邊緣周圍(a)的放大。(c) 65 nm的厚度加壓至ΔP=68 kPa。(d) 夾緊膜邊緣周圍(b)的放大。(e) 加壓至ΔP=116 kPa的45 nm厚度。(f) 夾緊膜邊緣周圍(e)的放大。

圖5. GO和FLG與BBB的三維人類多細胞集合體模型的相互作用:流式細胞儀和TEM分析。(A) 預染hMCA形成和解離的工作流程示意圖。(B) NHA、hBPV和hCMEC/D3的三個獨立培養物在流式細胞儀上一起運行時,SSC與FSC(前向散射)的點圖和細胞追蹤器紅色(星形膠質細胞)和綠色(周細胞)的門控。(C) 解離的hMCA的SSC與FSC和細胞追蹤器紅色(星形膠質細胞)和綠色(周細胞)的點陣圖。(D) 在流式細胞儀上獨立運行的三種細胞類型(NHA、hBPV和hCMEC/D3)的平均SSC定量。(E) 三個細胞型(NHA、hBPV和hCMEC/D3)在hMCA解離后的平均SSC定量。數據表示為平均值±SEM(n = 2)。(F) 不同細胞型對GO和FLG的吸收,以SSC的倍數比對照細胞增加表示。數據表示為平均值±SEM(n = 3)。暴露于GO(G)和FLG(H)的hMCA的TEM顯微照片,顯示了周邊細胞層的罕見材料內化。
相關研究成果由意大利理工學院Valentina Castagnola和Fabio Benfenati 等人2023年發表在Nano Letters (https://doi.org/10.1021/acs.nanolett.3c00377)上。原文:Interactions of Graphene Oxide and Few-Layer Graphene with the Blood–Brain Barrier。
轉自《石墨烯研究》公眾號