盡管石墨烯及其衍生物已在多個仿生模型中被認為是一種潛在的納米藥物,但它們在免疫疾病中的具體作用仍不明確。石墨烯量子點(GQDs)由于在體內毒性低且易于清除,因此可適合于治療腸道腸疾病(IBDs)。在這里,將GQDs腹膜內注射到硫酸右旋糖酐鈉(DSS)誘導的慢性和急性結腸炎模型中,其有效性得到證實。其中,GQDs通過抑制T
H1/T
H17極化,有效地預防組織變性并改善腸道炎癥。此外,GQDs可使巨噬細胞由經典活化M1向M2極化,增強調節性T細胞(T
regs)的腸道浸潤。因此,GQDs可以通過調節免疫細胞有效地減輕過度炎癥反應,這表明GQDs可以作為包括IBDs在內的自身免疫性疾病的替代治療藥物。
Fig. 1. 腹膜內注射GQDs可有效緩解DSS誘發的小鼠慢性結腸炎。

Fig. 2. 腹膜內注射GQDs可抑制DSS誘發的小鼠急性結腸炎。

Fig. 3. GQDs從小鼠中排出不會產生毒性。

Fig. 4. GQD抑制T
H1型免疫反應。
Fig. 5. GQD對T
regs和T
H17細胞命運的決定影響。

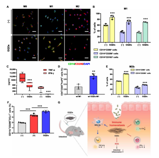
Fig. 6. GQDs促進巨噬細胞M2極化。
相關研究成果于2020年由首爾國立大學Kyung-Sun Kang課題組,發表在Sci Adv. ( DOI: 10.1126/sciadv.aaz2630)上。原文:Graphene quantum dots as anti-inflammatory therapy for colitis。
摘自《石墨烯雜志》公眾號: